Articolazione degli uffici

Informazione relative all'articolazione degli uffici, come indicato nel Decreto Legislativo n. 33 del 14 marzo 2013



Data ultimo aggiornamento 21/10/2022


facebook|telegram|twitter
DescrizioneDescrizione

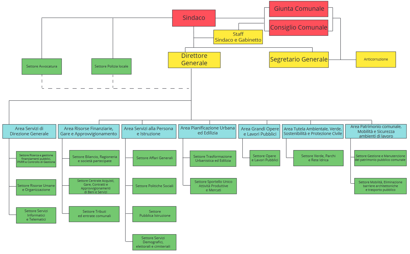
In questa sezione riportiamo l'illustrazione in forma semplificata, ai fini della piena accessibilità e comprensibilità dei dati, dell'organizzazione dell'amministrazione, mediante l'organigramma o analoghe rappresentazioni grafiche.

Le informazioni su

  • Indicazione delle competenze di ciascun ufficio, anche di livello dirigenziale non generale, i nomi dei dirigenti responsabili dei singoli uffici;
  • Nomi dei dirigenti responsabili dei singoli uffici

sono invece consultabili nelle pagine dei singoli settori/uffici .

Di seguito il link alla pagina di tutti i Settori del Comune di Salerno.

Organigramma del Comune di Salerno

Normativa Normativa
  • Art. 13, c. 1, lett. b), d.lgs. n. 33/2013
  • Art. 13, c. 1, lett. c), d.lgs. n. 33/2013

E' stato utile?